请登录
注册
微信登录
二维码
查看手机网站
收藏本站
我的资料
中文
中文
/
English
首页
Home
SU模型
Landscape SU Model
方案文本
Landscape Scheme
CAD施工图
Landscape CAD Drawings
PSD素材
Landscape PSD Layers
LUMION
Lumion
视频教程
Landscape Tutorial Video
标准化
LDI Standards
登录
Login
注册
Register
商城导航
站长推荐-大咖精选
方案文本
W-01示范区
W-02居住区景观
W-03美丽乡村 农业 小镇
W-04湿地滨水 山地生态
W-05校园景观
W-06道路绿地 公园广场
W-07酒店 度假 旅游
W-08屋顶花园 私家庭院
W-09商业办公
W-10规划 策划 建筑
W-11标准化
W-12其他
SU模型
S-01景观小品
S-02雕塑小品
S-03景观建筑小品
S-04-小场景 节点
S-05展示区模型
S-06居住区模型
S-07儿童活动专题
S-08滨水 山地 景观
S-09商业办公 广场公园
S-10庭院-屋顶花园
S-11美丽乡村 农业
S-12其他
CAD施工图
G-001景观小品
G-002景观建筑小品
G-003节点小场景
G-004植物施工图
G-005展示区
G-006大区
G-007滨水景观
G-008山地景观
G-009商业办公 广场公园
G-010庭院 屋顶花园
G-011美丽乡村 农业
G-012其他
PSD素材
P-001分层彩平图
P-002分层彩平素材
P-003地产景观分层效果图
P-004滨水景观分层效果图
P-005山地景观分层效果图
P-006商业 广场 办公景观
P-007美丽乡村
P-008私家花园 屋顶花园
P-009彩平图贴图材质
P-010其他
LUMION
视频教程
标准化
B-01方案标准
B-02施工图标准化
B-03标准化SU模型
B-04行业规范类标准化
标准化
其他
H-001海绵专项
H-002意向图文件
H-003景观营造经验
H-004管理等规范性文件
八娱驿站
站长推荐
图文
设计师必藏宝典-配植物常备手册-全国各地九个大区代表性城市-园林景观常用植物品种选型CAD版苗木表-植物库-分类习性
图文
地产景观项目管理流程-立项-任务书-方案-扩初-施工图-审查要点-分级管控-交底等
图文
某地产集团-景观管控系列文件-华中设计管理手册
图文
某地产集团-景观管控系列文件-景观成本立项成本指引表
图文
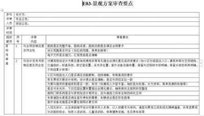
某地产集团-景观管控系列文件-景观方案审查要点
图文
某地产集团-景观管控系列文件-景观扩初图审查要点
图文
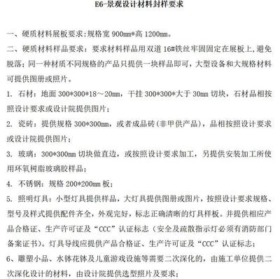
某地产集团-景观管控系列文件-景观设计材料封样要求
图文
某地产集团-景观管控系列文件-景观设计任务书
图文
某地产集团-景观管控系列文件-景观施工图交底操作指引
图文
某地产集团-景观管控系列文件-景观施工图审查要点
图文
某地产集团-景观管控系列文件-景观项目设计分级管控计
图文
某地产集团-西南区域景观管理部成本管控体系
已经到底了~
登录
记住我
(两周内免登录)
登录
注册>
其他账号登录:
◆
我的资料
◆
留言
◆
查看手机网站
◆
回到顶部
◆